Navigation: Relations sociales (comités / centre de services partagés) > Élections aux comités
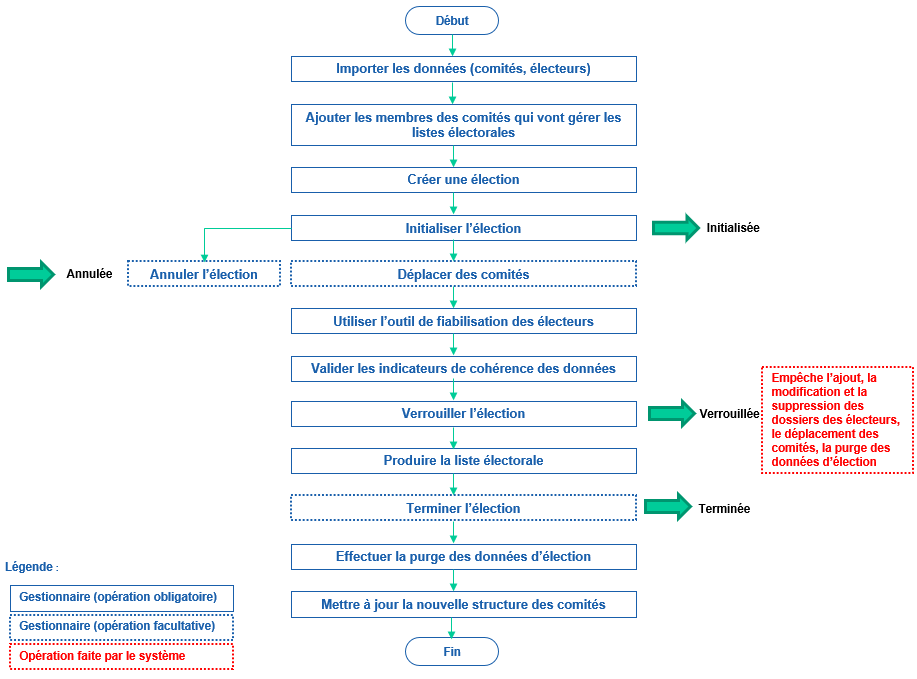
Processsus de gestion des élections
Voir aussi...
Ajouter une élection
Initialiser une élection
Annuler une élection
Déplacer les comités
Utiliser l'outil de fiabilisation des électeurs
Verrouiller une élection
Produire une liste électorale
Terminer une élection
Effectuer la purge des données d'élections
Configurer les élections