|
Gérer l'envoi électronique des déclarations d'accidents à NetEntreprise |
Déroulement Précédent Page d'accueil Suivant Plus |
Barre de menus : RH global |
Menu : Gestion express |
Barre de menus : RH Global |
Menu : AT & Risques > Envoi de déclarations d'accidents de travail |
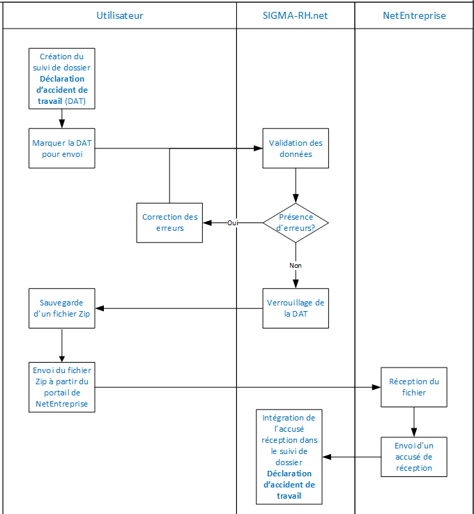
Une fois que les configurations nécessaires ont été faites dans SIGMA-RH, vous pouvez :
•remplir les déclarations d'accidents dans un formulaire PDF figurant en suivi de dossier du rapport d'accident;
•« marquer » les déclarations d'accidents qui sont prêtes à être envoyées à NetEntreprise;
•obtenir un fichier «.zip » qui comprendra les déclarations d'accidents devant être envoyées à NetEntreprise;
•transmettre par EDI (envoi de documents informatisés) les déclarations d'accidents qui ont été ajoutées en suivi de dossier dans le rapport d'accident.
|
Note : Avant d'ajouter le suivi de dossier Déclaration d'accident de travail dans le rapport d'accident, il est recommandé d'ajouter le suivi de dossier Conséquence, car le code de conséquence sélectionné vous indiquera si cet accident est admissible ou non à la caisse d'assurance maladie. |
Voir aussi...
Gérer les suivis de dossier dans un rapport d'accident
Configurer l'envoi des déclarations d'accidents pour envoi vers NetEntreprise
Gérer les informations sur les coûts des accidents provenant de NetEntreprise