Navigation: Administration de l'application > Gérer la sécurité et les utilisateurs
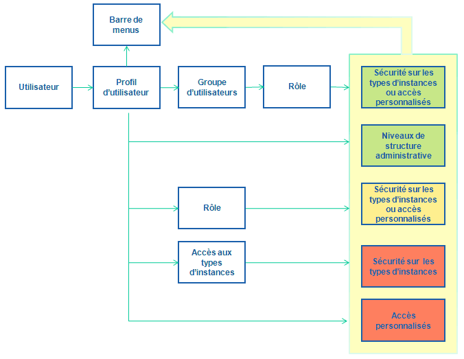
Schéma des données prises en compte pour l'application des accès de sécurité
Voir aussi...
Gérer les dossiers des utilisateurs
Gérer les types de profils
Gérer les groupes d'utilisateurs
Gérer les rôles